为落实共青团中央、教育部、全国学联联合下发的《关于推动高校学生会(研究生会)深化改革的若干意见》,并结合《关于巩固高校学生会(研究生会)改革成果的若干措施》文件要求,接受广大师生监督,现将我校2022—2023学年学生会改革情况公开如下。
一、改革自评表
(一)校级学生会组织改革自评表


(二)二级学生会组织改革自评表


二、《长春医学高等专科学校学生会章程》
第一章 总则
第一条 长春医学高等专科学校学生会是长春医学高等专科学校全体学生的群众性组织,作为团体会员参加吉林省学生联合会。本会承认《中华全国学生联合会章程》和《吉林省学生联合会章程》。
第二条 长春医学高等专科学校学生会是党领导下的主要学生组织,是学校联系广大同学的桥梁和纽带。
第三条 学生会群策群力、务实创新、团结进取、服务学校,始终坚持正确的政治方向,紧扣时代脉搏,充分发挥学生会桥梁纽带作用。
第四条 学生会组织以习近平新时代中国特色社会主义思想为指导,以加强对同学的政治引领为根本,以全心全意服务同学为宗旨。
第五条 本会的基本任务:
(一)在学校党委领导、团委和地方学联组织指导下,依照法律、学校规章制度和本组织章程,及时向同学传达党的声音和主张,引导广大同学自觉把个人理想融入到党和人民的共同奋斗之中。
(二)面向全体同学,坚持从同学中来、到同学中去,听取、收集同学在思想成长、学业发展、身心健康、社会融入、权益维护等方面的普遍需求和现实困难,及时反馈学校,帮助有效解决。
第六条 本会的一切活动以中华人民共和国宪法为最高准则。
第二章 会员
第七条 本校正式注册的全日制在校学生,承认本会章程,均可成为本会会员。
第八条 会员的基本权利:
(一)通过符合本会章程规定的民主程序,讨论和决定本会的重大事务;
(二)对本会工作提出建议、批评和实行监督;
(三)有选举权和被选举权;
(四)享有参加本会组织的各项学生活动的权利。
第九条 会员的基本义务:
(一)遵守本会章程,积极参与校风、学风、教风建设,主动学习,全面成才,争做创新型人才;
(二)执行本会决议,积极参与配合本会各项工作的开展;
(三)会员有维护学生组织荣誉和学生合法权益的义务,不得有危害各级学生组织荣誉和利益的行为。
第三章 机构设置及运行
第十条 长春医学高等专科学校学生代表大会是广大同学依法依规行使民主权利、参与学校治理的机构。学生代表大会每年召开1次,如遇特殊情况,经常任代表会议以总数2/3以上代表通过并经学校党委批准,可以提前或延期召开。其职权包括:
(一)制定或修订学生会组织章程,监督章程实施;
(二)听取、审议上一届学生会组织的工作报告;
(三)选举产生新一届学生会组织主席团成员;
(四)选举产生新一届学生代表大会常设机构;
(五)选举产生出席上级学联代表大会的代表;
(六)征求广大同学对学校工作的意见和建议,合理有序表达和维护同学正当权益;
(七)讨论和决定应由学生代表大会决定的其他重大事项等。
第十一条 校级学生代表大会须每年召开1次,院(系)学生代表大会原则上每年召开1次。校级学生代表大会代表名额一般不少于会员人数的1%,名额分配应覆盖各个院(系)、年级及主要学生社团,其中校、院(系)学生会组织工作人员中的学生代表一般不超过40%,代表经班级团支部推荐、院(系)学生会组织选举产生,并在一定范围内公示。院(系)学生代表大会代表要体现广泛性。
第十二条 常设机构职权和运行机制
学生代表大会设常任代表委员会为常设机构,在大会闭会期间代表全体同学帮助和监督学生会组织的工作。其职权包括:在学生代表大会闭会期间执行代表大会决议;监督学生会组织章程实施;听取、审议学生会执行机构的工作报告;召集学生代表大会;决定学生会组织主席团成员个别调整事项;选举产生出席上级学联代表大会的代表; 讨论和决定应由常设机构决定的其他重大事项。学生代表大会常设机构不得代替学生会组织执行机构行使权益维护等日常执行功能。
第十三条 执行机构职权和运行机制
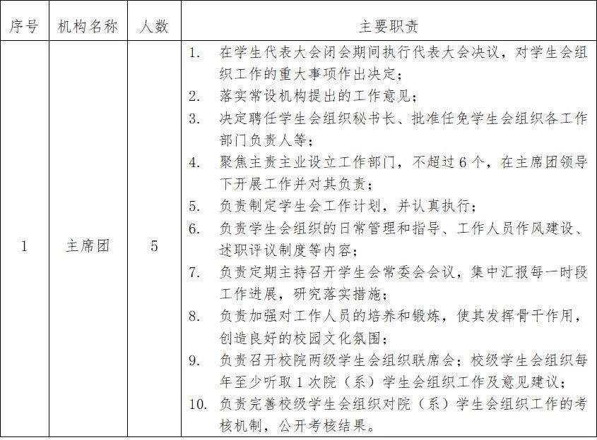
长春医学高等专科学校学生会执行机构设有秘书处、学习部、文体部、权益部,在主席团领导下开展工作。学生会主席团由学生代表大会选举产生,选举结果向大会公告,并经学校党委批准,报上级学联备案。主席团候选人由院(系)团组织推荐,经院(系)党组织同意,由学生工作处和校团委联合审查后,报学校党委确定。主席团探索实行轮值制度,集体负责学生会重大事项,成员不超过5人,并聘任团委专职干部作为秘书长协助工作。其职权包括:在学生代表大会闭会期间执行代表大会决议,对学生会组织工作中的重大事项作出决定;落实常设机构提出的工作意见;决定聘任学生会组织秘书长;批准任免学生会组织各工作部门负责人等。
第十四条 院(系)学生会组织属于校级学生会组织的基层组织,接受所在院(系)党总支领导和所在院(系)团总支、校级学生会组织指导。校级学生会组织每年至少听取1次院(系)学生会组织工作及意见建议。完善校级学生会组织对院(系)学生会组织工作的考核机制,考核结果进行公开。
第十五条 在学生处的统筹安排下、在校团委的具体指导下,学生会从制度建设、学风考核、日常思想引领管理、民意测评很多层面开展工作。加强广大学生干部弘扬奉献精神,竭诚服务同学的意识,坚决抵制官僚主义、功利主义、作风不实、脱离同学等问题。
第十六条 部门职责:
(一)秘书处以协助学生会主席团处理学生会日常事务为工作中心,协调各部门的关系,负责校学生会自身建设的部门,在学生会管理决策过程中,发挥着咨询、建议,参谋的作用。促进学生会各项工作的顺利开展。
(二)学习部通过组织多种形式的活动,营造良好的学术氛围,提高同学们学习的积极性和主动性,加强广大同学的专业技能,同时拓宽同学们的知识面,为广大同学创设一个优良的求学环境。
(三)文体部积极开展文艺、体育活动,促进美育、体育和德育的融合。协助相关部门,组织好各类校园文艺汇演、体育常规竞技类比赛等活动,帮助同学娱乐身心、陶冶情操,丰富校园文化和广大同学课余文化生活。
(四)权益部积极听取广大同学的意见、建议和要求,及时向有关部门反映,做好沟通协调工作,解决同学们在生活中遇到的实际问题;广泛征集会员意见,充分开展调查研究,依照规定程序提请学校处理的意见和建议。
第四章 工作人员
第十七条 学生会组织工作人员需为共青团员,应是信念坚定、品行端正、乐于奉献、学业优良、作风务实的学生。学生会组织工作人员要面向广大同学进行遴选,由院(系)团组织推荐,经学生工作处和校团委审核后确定,过程公开透明、公平公正,并对结果进行公示,确保广大同学的知情权、参与权,接受广大同学监督。对于达不到学业要求标准的、考核不合格的、违纪违法的以及其他无法正常履行职责的工作人员,按照规定和程序予以劝退、免职或罢免。
第五章 从严治会
第十八条 学生会组织依法依章程开展活动、接受管理。学生会组织坚持党委的全面领导,学校党委定期听取学生会工作汇报,研究决定重要事项。
第十九条 学生工作处和校团委共同研究学生会的规章制度、工作规划和工作人员遴选等重要事项。
第二十条 学生会组织决定重要事项或开展重大活动,须事先向学校团委报告。
第二十一条 学生会组织工作人员应胸怀崇高理想,恪守学生本分,牢记服务宗旨,守纪律、讲原则、作表率。
第二十二条 校级学生会组织主席团成员和工作部门负责人每学期向评议会述职,评议会以学生代表为主,学生工作处、校团委等共同参与。
第二十三条 每学期开展一次述职评议,根据学生干部本学期的表现,指导教师、服务群体对其打分,考核学期工作成果。
第二十四条 学生会各部门结合工作特点,制定相应工作计划,提交策划方案报学生会主席团,主席团审议后上报校团委审批。
第二十五条 对工作进展情况,主席团组织检查、考究工作。
第二十六条 学生会所主办、承办活动结束后,需及时做好参加会员的第二课堂鉴定工作。
第六章 附则
第二十七条 本章程解释权归属长春医学高等专科学校学生会。
三、校级组织工作机构组织构架表


四、校级组织工作人员名单

五、校级组织主席团成员候选人产生办法
校级组织主席团成员候选人产生办法本办法根据《吉林省学生联合会章程》、《普通高等学校学生(研究生)代表大会工作规定》(2021年5月14日全国学联秘书处发布)、《长春医学高等专科学校学生会章程》的有关规定制成。长春医学高等专科学校新一届学生会组织主席团候选人由学院团总支推荐、经学院党总支同意,报学生工作处联合团委共同审查后,报学校党委确定候选人名单。同时,还应符合以下条件:
1、长春医学高等专科学校全日制在籍学生;
2、政治面貌为共产党员或共青团员,理想信念坚定,热爱和拥护中国共产党,具有强烈的爱国意识、爱国情感、积极弘扬和践行社会主义核心价值观,品行端正、作风务实、乐于奉献,具有全心全意为广大同学服务的觉悟和能力;
3、学习成绩综合排名应在本专业的前30%以内,且无课业不及格现象;
4、严格遵守学校的各项规章制度,在校期间未受任何纪律处分;
5、具有代表性,从班、团、学生干部、入党积极分子培训班结业考核合格者等优秀学生典型中产生。
六、校级组织主席团成员选举办法
1、长春医学高等专科学校新一届学生会组织主席团候选人名单提交学生代表大会,以无记名投票方式,差额选举的办法进行,差额名额为应选名额的20%。根据我校实际,学生会主席团拟设成员5人,提出主席团候选人6人,差额1人。
2、出席会议的代表必须超过应到代表人数的三分之二,选举工作方可进行。
3、选举工作在大会主席团领导下,由大会总监票人主持选举工作;大会主席团提名产生大会监票小组,由总监票人和若干监票人组成。
4、列席代表和参加大会旁听的同学不具备选举权,大会正式代表具备选举权;因故未能出席大会的正式代表,不能委托他人代为投票。
5、候选人得票数超过全体应到会代表半数以上者方可当选,得票超过半数少于应选名额时,对不足名额再进行选举。
6、收回的选票数应少于或等于发出的选票,选举有效;多于发出的选票,选举无效,应重新进行选举。
7、大会选举使用大会同意印制并加盖公章的选票,其它选票无效;选票以候选人的姓氏笔画为序排列,每张选票学生会主席团选举赞成的人数小于或等于5人为有效选票,多于应选人数则为废票。
8、对选票上的候选人,如赞成的,在其姓名下方画【O】;对候选人反对的画【X】,对侯选人弃权的,其姓名的下方不画任何符号。选举时,符号要准确,笔迹要清晰,书写模糊完全无法辨认的选票,全票作废;部分模糊的选票可辨认的部分为有效,无法辨认的部分为无效。
9、会上由总监票人向大会主席团报告投票统计结果,由大会执行主席向大会全体代表公布主席团当选名单,按姓氏笔画为序排列。
10、本选举办法为长春医学高等专科学校第二十六次学生代表大会审议通过后生效。
七、校级学生代表大会召开情况
召开时间:2022年10月27日--10月28日
召开地点:善教楼二楼报告厅
代表人数:118名
主要议程:
1、听取和审议第二十五届学生会组织执行机构的工作报告
2、宣读代表产生办法
3、宣读学生会主席团成员候选人产生办法及选举办法
4、选举产生新一届学生会主席团成员
5、选举产生新一届学生会组织常设机构


宣传报道链接:
https://mp.weixin.qq.com/s/eFE2-Vp8r3MOkrR_1VyW0w
八、校级学生代表大会代表产生办法
根据《中华全国学生联合会章程》和《长春医学高等专科学校学生会章程》的有关规定,现制定各选举单位出席长春医学高等专科学校第二十六次学生代表大会(以下简称“学代会”)的代表产生办法。
(一)代表名额总数及分配
从长春医学高等专科学校的实际情况出发,按照有利于组织和召开会议,有利于讨论和决定问题的原则,经校党委批准,确定本次学代会的代表名额为118人,超过我校学生总数的1%,列席代表若干。按照兼顾代表性和广泛性的原则,本次学代会代表中校、院学生会组织工作人员不超过40%,女代表不少于25%,中共党员、共青团员、少数民族代表、不同年级和专业学生占有一定比例。
(二)学生代表应具备的条件
1、长春医学高等专科学校在籍学生;
2、遵守宪法和法律、法规,遵守学校章程和规章制度;
3、具有较高思想政治素质、良好的道德品质、积极向上、作风务实、乐于奉献;
4、能够真实充分反映同学诉求,积极热心表达同学意愿,具备一定履职能力;
5、完成党团组织交办的任务,在学习、劳动和工作及其他社会活动中起模范作用并做出突出成绩;
6、清正廉洁、公道正派,同广大青年学生保持密切联系,受到青年学生的拥护和信任;
7、要求学生代表成绩优异,校内无违纪现象。
(三)学生代表产生的程序
1、代表候选人的酝酿和报批
各选举单位经酝酿讨论,按照多于代表名额20%的要求,充分发扬民主,广泛征求意见,保证学生参与的数量和比例,根据代表应具备的条件,经班级团支部推荐、院学生会组织选举产生,并在一定范围内公示。
提出长春医学高等专科学校第二十六次学生代表大会代表候选人预备人选名单,经本单位党总支和团总支审批后向筹备工作委员会(以下简称筹委会)呈报代表候选人预备人选名单。
筹委会对代表候选人预备人选资格进行认真审查并及时批复。审查内容包括,代表候选人预备人选的酝酿提名程序和方法、差额比例是否符合规定,构成是否合理,代表候选人预备人选是否符合代表条件。对不符合规定程序和不符合条件的要提出调整意见。
2、代表的选举
代表候选人预备人选名单经审查同意后,各选举单位将代表候选人名单提交学生大会,通过差额选举的办法,以无记名投票的方式选举产生出席学代会的代表。
(四) 代表选举结果的报批
各选举单位按照文件规定选举产生出席学代会的代表后,向筹委会呈报经本单位党总支和团总支审批通过的长春医学高等专科学校第二十六次学生代表大会代表名单及选举结果报告单。
九、主席团成员和工作部门负责人述职评议办法
为深入推进学联学生会组织改革,全面加强对高校学生会工作人员的管理,提高高校学生会工作人员服务同学的意识和履职能力,发挥学生代表大会代表的监督职责,按照共青团中央、教育部、全国学联联合印发的《学联学生会组织改革方案》《关于推动高校学生会(研究生会)深化改革的若干意见》等文件精神,将面向我校校院两级学生会工作人员常态化开展述职评议工作。现制定方案如下。
(一)评议对象
校院两级学生会主席团成员、工作部门负责人
(二)评议主体
以学代会代表为主,与学生处、校团委有关同志共同组成评议委员会。参加评议委员会的学代会代表人员数量、类型分别要充分具有代表性。
(三)评议时间
每年6月、12月开展两次。
(四)评议内容
根据全国学联印发的《关于学联学生会工作人员改进作风服务同学的若干规定》有关要求,评议内容包括但不限于以下 10 个方面:
1.恪守学生本分、勤奋学习、学好专业知识。
2.模范遵守法律法规、校规校纪和学术规范等方面情况。
3.坚持把为同学服务作为主要目的,做到认真倾听广大同学诉求,积极畅通校园沟通协调渠道,实心实意帮助同学解决困难。
4.珍惜代表服务同学的荣誉和锻炼能力的机会。
5.公私分明、甘于奉献。
6.把让广大同学满意作为工作目标。
7.力戒模仿行政化工作方式。
8.与广大同学互帮互助、平等相待。
9.不追求头衔、装腔作势,不向同学指派与工作无关的任务等。
10.努力建设充满朝气、干净纯粹的组织文化,坚决抵制社会不良习气侵蚀。
(五)评议方式
评议主要采用集中评议和常态化评议相结合的形式进行。其中:
1.集中评议。每学期一次,包括提交书面述职、PPT演讲述职和集中测评三个步骤。
(1)书面述职:评议对象结合评议内容撰写工作述职材料,提交主管部门、广大服务对象进行审议。述职材料需内容全面、实事求是。
(2)PPT演讲述职:评议对象通过现场或视频会议方式,向广大服务对象报告阶段性工作情况。
(3)集中测评:学生代表就评议对象述职情况进行满意度测评。原则上评议对象满意度达到 85%以上视为良好。85%至 70%为合格,需在团委指导下,由学生会主席团对相关人员进行提醒谈话。70%以下为不合格,需在团委指导下,由学生会主席团根据本校学生会章程有关规定,对相关人员提出批评教育、岗位调整或劝退等处理意见。如进行岗位调整或劝退,需经学生会委员会(常任代表会议)审议通过后施行。
2.常态化评议。
(1)畅通评议渠道。按照《学联学生会组织改革方案》中关于“依托微信、微博、网站等网络平台,问需问计于广大同学,及时收集、回应广大同学的意见建议”的有关规定,校学生会已经在学校官方公众号开通留言板,同时开设青听邮箱,接受广大同学监督和评议。
(2)完善管理制度。制作常态化评议信息收集、处理意见反馈的工作台账。组建专班(权益部)收集广大同学提出的意见建议,及时向学生会主席团、学校团委有关负责人反馈,并及时向同学回应。对于反映学生会组织及工作人员在工作作风等方面存在问题的意见建议,要第一时间回应并按照规定上报学校团委,并组织专门工作力量第一时间开展调查处理,避免产生舆情和扩大事态影响。要把同学满意作为意见建议处理的主要标准。常态化评议情况要在每学期评议会上予以通报。
(3)加大宣传力度。要加大收集意见建议工作的宣传, 帮助广大同学了解提交意见建议的渠道,监督学生会工作人员作风建设情况,积极参与学生会事务。
(六)工作要求
1.高度重视。各基层团组织要从讲政治的高度深刻认识高校学生会工作人员述职评议工作的重要性和紧迫性,将高校学生会工作人员述职评议工作作为推进高校学生会改革工作和破解学生会潜在舆情风险的重要抓手,切实抓紧抓好。
2.加强督导。要将学生会工作人员述职评议工作作为评价学生会改革进展的重要指标。要抓住新学期开学、新生入学、学代会召开前夕等时间节点,抓紧布置开展相关工作。要及时梳理做法、总结经验,为规范化常态化做好此项工作奠定基础。
3.扩大范围。校院两级学生会组织要严格按照本方案要求执行,全面开展工作人员述职评议工作。各团总支要有步骤地试点在其他学生组织开展此项工作,于两年内实现全体学生干部全覆盖。
4.各学院学生会工作人员述职评议工作开展情况(整体工作情况报告、评议结果、处理意见等),请于每年6月15日、12月15日前报校团委。
十、校团委指导学生会主要责任人
类别 |
姓名 |
是否为专职团干部 |
备注 |
分管学生会组织的校团委副书记 |
刘雪菲 |
是 |
|
学生会组织秘书长 |
崔春雪 |
是 |
|
以上自评公开内容如有不实情况,可发送邮件至吉林省学联秘书处邮箱xuexiaobu2014@126.com或全国学联秘书处邮箱xuelianban@126.com反映。