为落实共青团中央、教育部、全国学联联合下发的《关于推动高校学生会(研究生会)深化改革的若干意见》,以及《高校学生会组织深化改革评估工作方案》要求,接受广大师生监督,现将我校学生会改革情况公开如下。
改革自评表
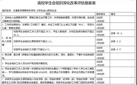
组织名称:长春医学高等专科学校学生会

我校学生会
都有哪些工作机构呢?
校级组织工作机构组织架构图
校级组织工作人员概况
加入长春医学高等专科学校学生会大家庭的,包括三个学院的学生干部。
校学生会广泛吸纳思想进步、成绩优良、乐于为同学服务的各学院团总支团支部成员、班干部等骨干力量,加强队伍建设,让我们看看他们的政治面貌、学业情况及学生干部经历吧~


校学生会工作人员
需要经过严格选举产生~
校级组织主席团成员候选人
产生办法及选举办法
候选人根据个人意愿报名,由院团总支团支部推荐,经学代会候选人资格审查小组对候选人资格进行审核后,报学校党委确定候选人名单。
候选人应在指定时间内上交候选人登记表,经培训和考核、班团民主测评、辅导员测评、笔试选拔和面试后,对候选人进行公示。
根据《中华全国学生联合会宣言》制定本选举办法。
点击“阅读全文”提取码:162l获取附件:校级组织主席团成员候选人产生办法及选举办法
让我们来回顾一下
我校学生代表大会的召开情况吧~
校级学生代表大会召开情况
由于受到新冠肺炎疫情的影响,我们召开了线下人数最少,线上人数最多的学生代表大会。7月14日,线上线下共同准备第二十四次学生代表大会。7月15日,长春医学高等专科学校第二十四次学生代表大会顺利召开,大会选举产生了第二十四届学生会,会上主要听取审议了第二十四届筹备工作报告,上一届学生会主席胡欣莹作了第二十三届工作报告。
为深入贯彻学习习近平新时代中国特色社会主义思想,7月15日13:00,长春医学高等专科学校第二十四次学生代表大会在校善教楼二楼报告厅隆重召开。会前报请校党委与吉林省学联批复,经同意后大会正式召开。
向校党委、省学联的请示与批复文件
本次大会受疫情影响突破传统模式,以线上线下相结合的方式开展。学生处处长刘力为、护理党总支书记高寒、药学党总支副书记高雅静、校团委副书记雷明、临床医学团总支书记杨敬然、护理团总支书记李宏、药学团总支书记马艳慧、学生会各部门指导教师及各学院选派的430名线上学生代表共计473人出席了本次大会。会议由第二十三届校学生会主席团成员杨悦主持。在全体代表的共同努力下,大会圆满完成了预定的各项议程,与7月15日15:00胜利闭幕。
大会开幕式
本次选举是通过各团总支推荐、经过报名者资格审查、工作培训、能力考核、班级民主测评、辅导员测评、笔试、面试八个环节的层层选拔,经大会预备会讨论主席团候选人名单,最终确定31名学生进入本次学生代表大会选举环节。各学院团总支在各团支部对学生代表进行了公开选拔,对各团支部公选出的代表进行了严格的资格审查,确保大会选举公开、公平、公正。

预备会主席团分组讨论
大会在线上线下同唱校歌《心中圣地长春医专》的校歌声中拉开序幕。学生工作处处长刘力为代表学校向大会致开幕词。会上,校学生会主席团成员胡欣莹做了题为《勇于追梦助青年成长砥砺奋进促医专前行》的第二十三届校学生会工作报告。


因疫情原因,31名候选人通过视频方式,进行了一分钟个人竞选演讲。430名学生代表也为他们投出了宝贵的一票。





经过严格的组织选举程序和系统统计,大会最终产生了长春医学高等专科学校第二十四届学生会主席团成员,长春医学高等专科学校第二十四次学生代表大会就此落下帷幕。
会后校团委第一时间将主席团选举结果上报吉林省学联秘书处并获得批复。
主席团选举结果上报省学联文件与批复文件
那么校学生代表大会代表
是怎样的产生的呢?
校级学生代表大会代表产生办法
各团支部所推荐代表,按吉林省学联要求应为各班选举推荐的优秀团干部、共青团员或普通青年,(各班可用网上电子方式进行推选),推荐学生代表同意人数需达到班级人数的2/3以上。
述职评议也是必不可少的环节
让我们一起来看看吧~
校级组织工作人员述职评议办法
(或其他有关制度文件)
全体校学生会学生干部每学期进行述职评议,总结这学期所做的工作,存在的问题及今后需要努力的方向,接受领导老师和同学们的指导与监督。
我校党委对于学生会组织工作
予以了坚强的领导
和极大的帮助支持!
学校党委指导学生会组织工作情况
长春医学高等专科学校将学生会组织建设纳入学校党建工作和思政建设工作的整体规划,由校党委统一领导,学生会工作由党委委员、主管学生工作副校长分管,校党委学生工作处牵头负责,校团委具体指导相关工作。党委依据整体学生工作安排,定期听取学生组织会议、项目和活动的工作汇报,研究决定重大事项。为提高学生干部政治素养,端正学生干部政治立场,校党委分管领导定期在倾听日中听取关于学生的工作情况,并在每年的学生代表大会召开前,监督指导学生会成员聘任工作,严格干部选用标准,明确干部选用条件,确保学生会干部队伍的先进性和纯洁性。
感谢负责的老师们
给予学生会的指导~
校团委指导学生会主要责任人
校团委副书记:雷明
学生会秘书长:朱妍